CS log
Spring Security & JWT 본문
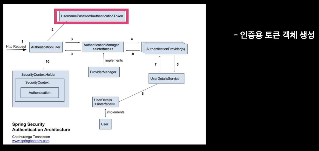
1. Spring Security Spring
기반 어플리케이션의 보안(인증, 권한 부여 및 보호)을 담당하는 스프링 하위 프레임워크
2. 보안 용어 정리
인증(Authentication) : 접근하려는 유저가 누구인지 확인하는 절차 ex) 로그인
인가(Authorization) : 인증된 사용자에 대해서 권한을 확인하고 허락하는 것
접근 주체(principal) : 보호된 대상에 접근하는 유저, 아이디
비밀번호(credential) : 대상에 접근하는 유저의 비밀번호

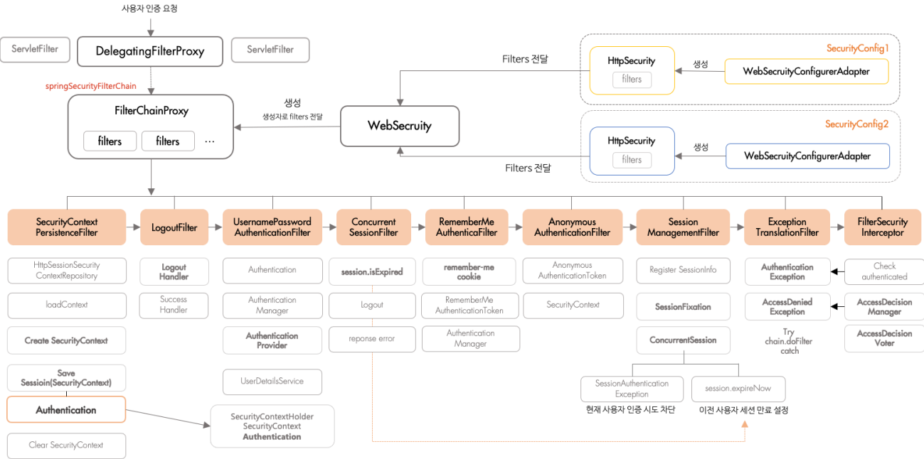
서블릿 컨테이너는 스프링 컨테이너에 등록된 빈(Bean) 인식 불가
-> DelegatingFilterProxy(서블릿 필터의 구현체) 이용




3. SecurityContextPersistenceFilter
- SecurityContext를 로딩하여 설정
처음 인증 혹은 익명 사용자일 경우 : SecurityContext 생성하여 SecurityContextHolder안에 저장을 하고 다음 필터 생성
이력이 있을 경우 : SecurityContext 꺼내와서 SecurityContextHolder에 저장
4. LogoutFilter - 로그아웃 요청 시에만 실행
5. UsernamePasswordAuthenticationFilter - ID와 비밀번호를 사용하는 유저 인증을 처리

6. UsernamePasswordAuthenticationFilter






7. ConcurrentSessionFilter
- 동시 세션과 관련된 필터
- 하나의 계정으로 인증 받은 사용자가 두 명 이상일 때 실행
- session.expireNow()
8. RememberMeAuthenticationFilter
- 세션이 사라지거나 만료되어도 쿠키 또는 DB를 사용하여 저장된 토큰 기반으로 인증을 처리
- remember-me기능 활성했는데 인증 받은 세션이 만료되면 실행
- remember-me cookie
9. AnonymousAuthenticationFilter
- 사용자 정보가 인증되지 않았다면 익명 사용자 토큰을 반환
- 필터가 호출되는 시점까지 인증 시도를 하지 않고 권한도 없이 어떤 자원에 바로 접속을 시도할 경우 실행
10. SessionManagementFilter
- 로그인 후 세션과 관련된 작업을 처리 (SessionInfo 등록, SessionFixation, ConcurrentSession)
11. ExceptionTranslationFilter
- 인증, 인가 예외가 발생했을 경우 실행
12. FilterSecurityInterceptor
- 권한 부여와 관련한 결정을 AccessDecisionManager에 위임해 권한 부여 결정 및 접근 제어를 처리
- 인증 객체가 존재하는지 확인 후, 접근하고자 하는 자원의 승인과 거부를 판단
13.

14. JWT 인증방식
인증방식의 종류에는 아래 세가지가 있다.
• Cookie
• Session
• Token
15. Cookie
: Key-Value 형식의 문자열
웹의 서버를 통해 클라이언트의 브라우저에 설치되는 작은 기록 정보 파일
각 클라이언트의 브라우저에 정보를 저장하고 불러올 수 있도록 하는 수단
클라이언트 고유 정보 식별 가능
16. Cookie의 동작 과정
1) 브라우저(클라이언트)가 서버에 요청을 보낸다.
2) 서버는 클라이언트의 요청에 대한 응답을 작성할 때, 클라이언트 측에 저장하고 싶은 정보를 응답 헤더의 Set-Cookie에 담는다.
3) 이후 해당 클라이언트는 요청을 보낼 때마다 저장된 쿠키를 요청 헤더 의 쿠키에 담아 보낸다

17. Session
클라이언트가 웹 서버에 접속해서 브라우저가 종료될 때까지 클라이언트 의 요청을 받으며 그 상태를 유지
Http의 connectionless, stateless한 특성을 보완하기 위해 필요
클라이언트의 민감한 인증 정보를 브라우저가 아닌 서버 측에 저장하고 관리
서버의 메모리, 로컬 파일이나 데이터베이스에 정보를 저장
18. Cookie vs Session
정보가 저장되는 공간이 다름
Cookie : 클라이언트에 저장됨
Session : 서버에 저장됨
19. Session의 동작 과정
1) 유저가 웹사이트에서 로그인하면 세션이 서버 메모리에 저장된다. 세 션을 식별하기 위한 세션 ID를 기준으로 정보를 저장한다.
2) 서버에서 브라우저 쿠키에 세션 ID를 저장한다.
3) Cookie에 정보가 담겨있기 때문에 브라우저는 해당 사이트에 대한 모 든 요청의 쿠키에 세션 ID를 담아 전송한다.
4) 서버는 클라이언트가 보낸 세션 ID와 서버 메모리로 관리하고 있는 세션 ID를 비교하여 인증을 수행한다.

20. Token
인증 받은 사용자들에게 발급
사용자에게 특정한 권한을 부여
토큰 기반 인증 시스템은 세션 기반 인증 시스템과 달리 상태를 유지하지 않기 때문에 stateless한 구조를 가짐
21. Token의 동작 과정
1) 클라이언트가 서버에 접속을 하면 서버에서 해당 클라이언트에게 인증 되었다는 의미로 토큰을 부여한다.
2) 토큰을 발급받은 클라이언트는 서버에 다시 요청을 보낼 때 요청 헤더 에 토큰을 담아서 전송한다.
3) 서버에서는 클라이언트로부터 받은 토큰과 서버에서 제공한 토큰의 일 치 여부 확인을 통해 인증 과정을 처리한다.
22. JWT
JSON 포맷을 이용하여 사용자에 대한 속성을 저장하는 claim 기반의 Web Token
인증에 필요한 정보들을 암호화시킨 토큰
23. JWT 구조
Header - 토큰의 타입을 지정하는 typ과 알고리즘을 지정하는 alg으로 구성
Payload - 토큰에서 사용할 정보인 claim을 담고 있음 claim에는 JSON 형태로 다수의 정보가 담길 수 있음
Signature - 토큰을 인코딩하거나 유효성을 검증할 때 사용하는 고유한 암호화 코드
24. JWT 인증 과정
1) 사용자가 ID, PW를 입력하여 서버에 로그인 인증을 요청한다.
2) 서버가 Header, Payload, Signature를 정의한다. Header, Payload, Signature를 각각 Base64로 암호화하여 JWT를 생성하고 이 정보를 쿠키에 담아 클라이언트에게 발급한다.
3) 클라이언트는 서버로부터 받은 JWT를 로컬에 저장하고 API를 서버에 요청할 때 Authorization header에 Access Token을 담아서 보낸다. JWT 인증 과정
4) 서버는 클라이언트가 Header에 담아서 보낸 JWT가 해당 서버에서 발 행한 토큰인지 일치 여부를 확인하여 일치한다면 인증을 통과시키고 일치하지 않는다면 통과시키지 않는다. 인증이 되면 Payload에 있는 유저의 정보를 찾아서 클라이언트에 반환한다.
5) 클라이언트가 서버에 요청을 했는데 AccessToken이 만료된 상태라 면 클라이언트는 Refresh Token을 이용해서 서버로부터 새로운 Access Token을 발급 받는다.

25. JWT 장점
• Header와 Payload를 이용해 Signature를 생성하므로 데이터 위∙변조 를 막을 수 있음
• 인증 정보를 위한 별도의 저장소가 필요 없음
• 토큰에 대한 기본 정보와 전달할 정보 및 토큰이 검증되었음을 증명하는 데에 필요한 모든 정보를 자체적으로 가지고 있음
• 서버가 stateless해서 서버를 확장하기에 용이함
• 토큰 기반으로 다른 로그인 시스템에 접근 및 권한 공유 가능
• OAuth의 경우 Facebook, Google 등 소셜 계정을 이용하여 다른 웹서 비스에서도 로그인 가능 • 모바일 애플리케이션 환경에서도 동작
26. JWT 단점
• 토큰 자체에 정보를 담고 있으므로 그에 따른 위험도 존재
• 토큰의 Payload에 3종류의 claim을 저장하므로 정보가 많아질수록 토 큰의 길이가 늘어나 네트워크에 부하를 줄 수 있음 • Payload 자체는 암호화 된 것이 아니라 Base64로 인코딩 된 것이므로 중간에 Payload를 탈취하여 디코딩하면 데이터를 볼 수 있음 ➡ Payload에 중요 데이터를 넣지 말아야 됨
• 서버가 stateless해서 토큰은 클라이언트 측에서 관리, 저장하기 때문에 토큰 자체를 탈취당하면 대처하기 어려움
27. Access Token과 Refresh Token
토큰 탈취의 위험이 있기 때문에 Access Token, Refresh Token으로 이중 으로 나누어 인증을 하는 방식을 주로 이용
1) Access Token
: 클라이언트가 가지고 있는, 유저의 정보가 담긴, 접근에 필요한 토큰 서버에 클라이언트로부터의 요청이 오면 해당 토큰에 있는 정보를 이용하 여 유저의 정보에 맞게 응답
2) Refresh Token
: 새로운 Access Token을 발급해주기 위해 사용하는 토큰 Access Token과 Refresh Token은 저장되고 관리되는 위치는 다르지만 모두 JWT에 해당됨
'Development > Backend' 카테고리의 다른 글
| Bounded Context Language (0) | 2023.11.21 |
|---|---|
| DDD (Domain Driven Design) (0) | 2023.11.21 |
| TDD (0) | 2023.10.05 |
| Django part1~part4 (0) | 2023.03.27 |